母「関節リウマチ」。

弟「潰瘍性大腸炎」。

と、自己免疫疾患の家系なので、勉強のために読んでみました。





自己免疫疾患とは、体の免疫システムが誤作動して、自分の体を攻撃してしまう病気のことです。


なぜ、免疫システムが誤作動するのか、原因はわかっていません。

原因がわからないために、完治させる治療法がなく、難病と言われています。


自己免疫疾患とは

https://medicalnote.jp/diseases/自己免疫疾患?utm_campaign=自己免疫疾患_概要&utm_medium=ydd&utm_source=yahoo#概要



私なりに、母と弟を見て感じたことを、書いておこうと思います。


ここから先は、医学知識の全くないシロウトが、憶測で書いているだけなので、真に受けないでください。

気になることがあった方は、すぐに病院を受診してくださいね。


母が関節リウマチになったのは、50代になって、更年期障害がはじまったころ。

その頃は、更年期障害があまり認知されておらず、家族の誰も母が更年期障害だと気づきませんでした。


弟が潰瘍性大腸炎になったのは、20代〜30代前半のころ。

(私は家を出ていたので、後から病気のことを知りました)

子どもの頃から便秘がちで、体が弱かった記憶があります。


母と弟の共通点。


  • 子どもの頃から体が弱い。
  • お通じが良くない。
  • 母・盲腸、弟・脱腸と、子どもの頃に腸の手術を受けたことがある。
  • 肥満になったことがある。
  • 偏食、甘いもの大好き。


私が、本や、ネットで勉強してわかったこと。


  • 肥満によって、炎症性疾患のリスクが高まる。
  • 女性は、更年期以降コレステロールがあがりやすくなる。
  • 全身の免疫組織の50%以上が、腸管に存在している。


以上のことから、私が勝手に出した結論。


  • 肥満と、高コレステロールは、自己免疫疾患のリスクを高める。
  • 腸が悪いと、免疫に問題が起きる。


よって、自己免疫疾患にならないために気をつけることは、


  • 肥満にならないようにする。
  • 高コレステロールにならないようにする。
  • 腸を元気にする。


ちょうど、春に受けた健康診断で、

「脂質代謝異常の疑い・再検査」

の通知をもらったところ……。


脂質代謝異常=高コレステロール。


まずい。

自己免疫疾患の前兆?!


息子が生まれてから、

「孫を抱くまでは死ねぬ!!!」

「ピンピンコロリ!!!」

を目標にしてるので、早急に対策をとられねばなりません。


まずは、


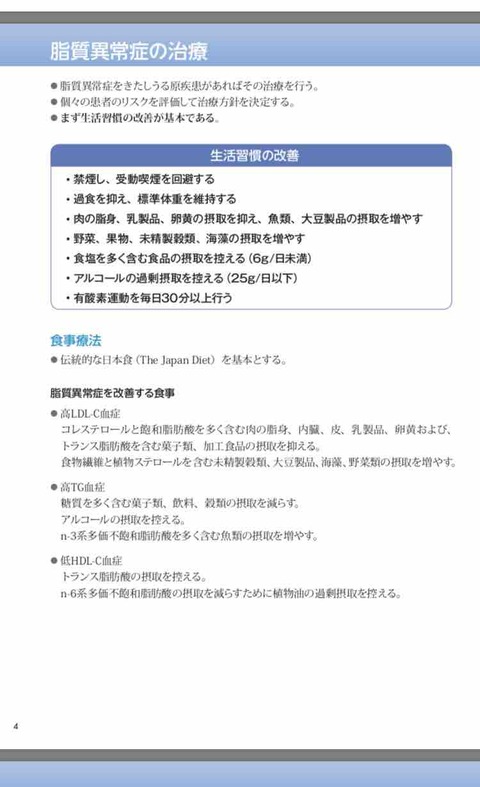
  • 肉の脂身・乳製品・卵黄の摂取を控え、魚・大豆製品を増やす。
  • 野菜・果物・未精製穀類・海藻の摂取を増やす。
  • 有酸素運動を1日30分以上行う。


を心がけねば。


肉も甘いものも大好きだから、ハードル高いけど……。


病気になって後悔するくらいなら、今、節制した方が幸せになれるんじゃー!!!

と、自分に気合を入れたいと思います。


↓参考サイト↓


肥満によって炎症性疾患のリスクが高まる原因分子を発見

http://www.m.chiba-u.ac.jp/class/meneki/pdf/プレスリリース.pdf



脂質異常症のリスクを深めましょう

http://www.kojima-clinic-hp.jp/mets2.pdf



免疫と腸の機能

http://www.ebara-hp.ota.tokyo.jp/bumon/eiyouka/img/eiyoutenn/2018_02/02.pdf


FullSizeRender


FullSizeRender
画像は、こじまクリニック勉強会の「脂質異常症の理解を深めましょう」(http://www.kojima-clinic-hp.jp/mets2.pdf)からお借りしました。